DETERMINING THE BEST TRACK PERFORMANCE FOR ALL TIME

19 th February, 2019.

What is the best man and woman athletics performance in running when we have data about the annual best times taken in seven Olympic distances events (100 m, 200 m, 400 m, 800 m, 1500 m, 5000 m and 10000 m) for both male and female athletics? Extreme value theory would be very useful to give the answer to this question.
From athletics records, the interest lies in the fastest times taken by athletes, or the minima, which gives more information that only world records because it even includes fast performances that not actually record breaking, then more accurate conclusion can be obtainable. Since \( \min \{X_1, …, X_n\} = - \max\{X_1, …, X_n\}\), all results holding for the maximum of the sample still hold for the minimum value. Therefore, assume that \( X \sim \text{GEV} (\mu, \sigma, \xi) \) which is commonly used to model data that consists of maxima/minima from some process. $$ G(x) = 1 - \exp \left[ -\{ 1 - \xi(x - \mu)/\sigma\}_+^{-1/\xi} \right],$$
where \( \mu, \xi \in \mathbb{R}, \sigma >0, h_+ = \max\{0,h\}\).
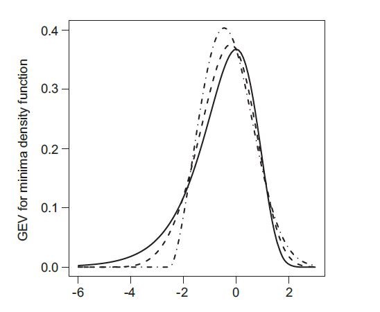
Looking at the graph of the standardised GEV distribution with 3 different shape parameter \( \xi =0, \xi =-0.2, \xi = -0.4\), which are in the range likely to be obtained for athletics data. The fastest times corresponds to the behaviour of lower tail.

centered image

Figure 1. Density functions for the GEV distribution for minima using three different shape parameters: \( \xi = 0\) (solid line), \( \xi = -0.2\) (dashed line), \( \xi = -0.4\) (dot-dashed line). In each case, we take \(\mu = 9\), \(\sigma=1\).
Since there is little information about the shape of the distribution compared to the location and scale from the data, Alec G. Stephenson and Jonathan A. Tawn suggest the same constant value for shape parameter for all race distance over time. Several unofficial world records are not included in the data, for example, due to the use of performance enhancing drugs in case of Ben Johnson (CAN) in 1987/88 and Tim Montgomery (USA) in 2002, or unverified records in case of Shin Geum-Dan (PRK) in 1960s. However, there are still some controversial official records included in the data because of evidence of using drug in the 1970s and 1980s, or gender identification and the accuracy of wind speed reading. Moreover, there are still some unknown records which are greater than the known world record and some recorded observations that have been rounded for the earlier years when there is less accurate tools for timing. All of the censored information can be coped in the usual manner in “likelihood inference course”.
It can be seen that the annual best times typically reduce linearly over a period of time and then levelling off. It is quite easily understood because of the improvement in all aspects of life over time, particularly faster changing speed in the 20s century and then more slowly until now. Therefore, Alec G. Stephenson and Jonathan A. Tawn suggests the location of distribution can be expressed as exponential function over time and a linear decay is a special case of the proposed model.
Moreover, they saw that the variation \( \sigma/\mu \) constant over time and only changes over distance, which is very important to reduce the number of parameters in their first proposed model.

centered image

Figure 2. Annual best times (in seconds) for (from left to right) the men's 800 and 1500 m events. Circular and trianle plotting symbols respectively denote uncensored and right censored annual best times. The solid and dashed lines, respectively, denote the expected annual best times and the expected world record times under the provisional model given in the text.
The above figure shows the expected annual best times and world record times under the proposed model given above. It fits model quite good and represents very smooth trend, but cannot capture some poor performances in the late 1940s for the men’s event. Similarly, some distinct results for women’s event from about 1985 is again not captured by this model.
Therefore, it is necessary to expand the model to take account of factors that affects the annual best times such as major events , for example during Second World War, the use of drugs, or the popularity of athletic participation, etc.
Alec G. Stephenson and Jonathan A. Tawn introduce the proportion of a conceptual population of size n in race distance d in year t into the new model. Note that when that proportion is equal to 1, the model now will become the previous model.
To investigate the fitted GEV models of time records over years, Alec G. Stephenson and Jonathan A. Tawn has used Bayesian inference with improper flat priors for both parameters and the logarithmic transform of the parameters and then, produced Markov chains for a number of alternative models to female and male data separately. After that the deviance information criteria value can be obtainable from the Markov chain with lower values within each gender represent better fitting models. After considering various alternative models, Alec G. Stephenson and Jonathan A. Tawn came up with 2 fitted model for each gender separately.
In the following 2 figures, solid lines shows the expected annual best times for distance 800 m and 1500 m events from the fitted model. It is not a smooth curve, but captures the data better. This 2 figures also includes dashed lines representing the world record times from the fitted model by simulation.

centered image

Figure 3. Annual best times (in seconds) for (from left to right) the men's 800 and 1500 m events. Circular and trianle plotting symbols respectively denote uncensored and right censored annual best times. The solid and dashed lines, respectively, denote the expected annual best times and the expected world record times under the best fitting model.

centered image

Figure 3. Annual best times (in seconds) for (from left to right) the women's 800 and 1500 m events. Circular and trianle plotting symbols respectively denote uncensored and right censored annual best times. The solid and dashed lines, respectively, denote the expected annual best times and the expected world record times under the best fitting model.
The best athletics performances across different distances can be determined by the fastest annual best times in the fitted model. Alec G. Stephenson and Jonathan A.Tawn suggest score function to rank each performance, $$ Y = log \{ 1 - \xi (X - \mu)/\sigma \} _+^{1/\xi}$$ which is a standard Gumbel distribution and monotonically decrease transformation. The higher scores corresponding to faster performance, and the cores are only comparable among athletes for each gender separately. Here is table showing the top ten best athletics performances for male and female Olympic track events.

centered image

Table 1. The top ten best athletics for male and female Olympics track events, from first to tenth.
Note that there is little data for the women’s events, hence the scores for top female performances tend to be lower than for the male ones.
In conclusion, the fitted model provide a good fit to the data and simultaneously rank performances over both time and event distance even though there is some arguments that comparison performances over different distance races is not reasonable. However, this approach can not tackle the aim of the author which is to identify the best performances across all distances over times. To get more detail about this article, please find the reference below.

Reference:
1. Determining the Best Track Performances of All Time Using a Conceptual Population Model for Athletics Records, Alec G. Stephenson and Jonathan A.Tawn.




Comments Please: